(通讯员宋霖、曾斌 编辑耿婧)天晴似洗,玉峦排秀。嗨皮漫画
2017级水文专业、环境工程专业、地下水专业,2018级生物专业以及2019级中加班共274位同学顺利来到秭归实习基地,开始展开野外地质实习任务。
274名同学安全到站,接站工作顺利完成
为保障全部同学安全顺利到达秭归实习站,在到站途中减少与外界人士接触,实习前期,学院统计了所有到站学生的车次信息以及个人、家长联系方式,并根据学生到站时间,安排大巴车前往三峡机场、宜昌东站进行接站工作。8月9日、10日、13日三天,实习带队辅导员宋霖带领王振兴和张海笑同学前往宜昌东站开展接站工作。在接站点,接站人员认真有序地完成到站登记、体温监测、车辆指引等工作,并对未准时出站的同学通知进行电话联系,确认其行程和个人安全。经过接站的老师和同学们的努力,全院共274位来站实习的同学全部安全到达实习站。

041171班王振兴、张海笑同学协助接站
严格执行疫情管理规定,全力保障在站同学健康
根据湖北省及学校疫情防控规定,为保证参加实习学生的身体健康,学院严格遵守疫情防控要求,细化在站疫情防控纪律,要求全体同学在公共场所戴口罩,每天早午晚三次报体温,在站实行封闭式管理,无特殊情况不得擅自离站。为保障饮食卫生安全,原则上不允许学生点外卖。同时,每天出野外时必须戴安全帽,穿荧光背心,带安全牌,严肃强调学生野外出行安全。在各班级干部得全力协助下,目前每个同学都能自觉遵守疫情防控纪律,疫情防控工作落实到位。

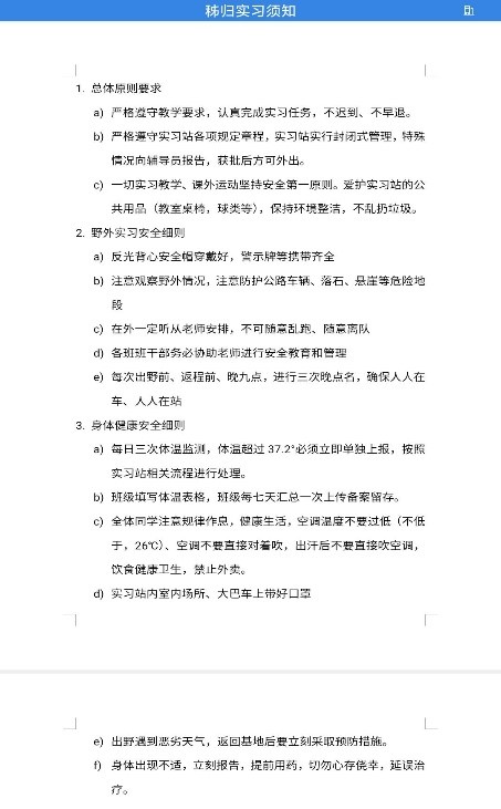
辅导员在学生群发布实习须知

各班长、安全委员日报平安

学生每日三次报体温

食堂用餐错开坐
秭归实习基地实习动员大会顺利召开
8月11日上午,嗨皮漫画
召开2020年秭归实习动员大会。教务处处长、嗨皮漫画
环境地质系带队老师周建伟,秭归实习基地副站长刘蓉,秭归实习队队长曾斌等18位带队教师,带队辅导员宋霖以及全体在站学生参加此次会议。秭归实习队队长曾斌主持会议。
会议第一项,队长曾斌介绍实习站基本情况及秭归地区自然地理概况。曾斌老师从实习基地的地理位置、秭归地区的气候特点、实习区的地形地貌特点,以及秭归地区的名胜古迹和名人事迹等方面做了全面的介绍,使同学们对实习区周边环境有了初步的了解。

队长曾斌发言
接着,秭归实习站副站长刘蓉介绍基地的管理要求以及实习生活须知等内容。副站长刘蓉首先对全体到站实习的同学表示欢迎,随后她详细地讲解了住宿办理流程、宿舍热水使用方法、食堂用餐规范、教室、洗衣房、运动场、医务室等配套设施的使用规范、学生发热情况的处理办法等。最后,特别强调了实习基地疫情防控纪律以及野外出行安全,并希望全体同学能够安全、圆满地完成实习任务。

副站长刘蓉介绍实习站情况
会议最后,队长曾斌介绍实习区的区域地质概况和实习期间相关管理要求和注意事项。首先他介绍了实习区的地层岩性特征以及地层年代分布,随后介绍了实习区的地质构造特点,构造格局及行迹,以及构造类型,主要包括基地构造、盖层构造和新构造运动。根据环境学科特点,结合参加实习学生专业特色,他讲解了实习区的水文地质特点及物理地质作用与现象等。根据本次实习的任务安排,曾斌老师将实习分为五个阶段,分别是准备阶段、教学阶段、独立工作阶段、报告编写阶段、总结阶段,他按五个阶段的划分,讲解了实习任务,他提出,希望同学们在每个实习阶段开始之前做足准备,能够更好地完成后面的学习任务。随后,他再次强调了实习纪律和野外安全事项。最后,他寄希望全体学生,能够恪守地质大学“艰苦朴素、求真务实”的校训,在秭归实习基地度过一个快乐、充实的实习。
野外教学实习有序进行
8月12日,野外路线实习正式开始,第一批到站的220名同学在老师的带领下全部参加到野外实习中,同学们以班级为单位,分别前往泗溪,三峡大坝, 月亮包金矿,新旧垃圾填埋场等路线,开展地质学习。专业带队老师根据各专业的学科特色,各有侧重地讲解地质知识,同学们纷纷表示:秭归实习的学习,使大家更加深入地学习了专业知识,进一步掌握了专业技能,为日后专业工作的开展打下了坚实的基础。受疫情的影响,本次实习是同学们时隔半年第一次返校,进行集体学习,同学们说到:再次和小伙伴相聚,在野外感受着大自然的秀丽与壮阔,内心感到非常兴奋和愉悦,同时也对更加深入的学习探索充满了兴趣和憧憬。

每日路线安排

同学们在交流地质现象

周建伟老师带同学们观察地层分界点

同学们在观察记录地质现象

041172班在野外合影